院校报道

您所在的位置: 首页 - 院校报道

助力健康中国行动 促进全球肺部健康第十三届全球防治慢性呼吸疾病联盟大会在京召开发布首个全球防控慢性呼吸病行动宣言

 

时隔十三年,全球防治慢性呼吸疾病联盟(Global Alliance against Respiratory Diseases, GARD)再度返京,于2019年10月26日至27日召开第十三届联盟大会,全球呼吸界专家为加强慢性呼吸疾病防治携手发声,共同呼吁促进世界呼吸健康。

 

微信图片_20191026204234

 

 

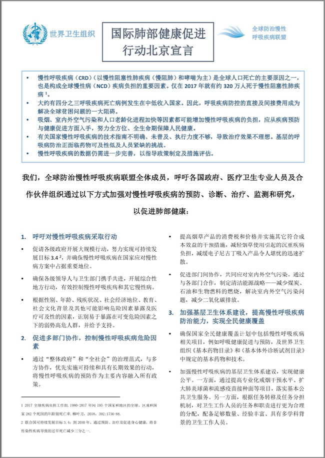
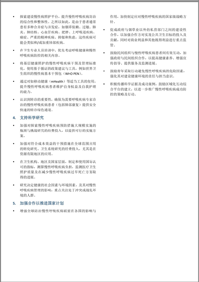
会上,中国工程院副院长、ac米兰官方网站院校长王辰院士代表GARD宣读并发布了《国际肺部健康促进行动北京宣言》,呼吁世界各国政府、医疗卫生工作人员和合作组织加强对慢性呼吸系统疾病的预防、诊断、治疗、管理、监测和研究,以促进肺部健康,建立一个能促进所有人自由呼吸的世界。

 

3

 

国家卫生健康委李斌副主任

 

微信图片_20191026210347

 

中国工程院副院长、ac米兰官方网站院校长王辰院士

 

世界卫生组织与世界银行近年的数据显示,慢性呼吸疾病是全球负担最重的四大慢病之一,在排名前五位的致死病因中,呼吸疾病占3个。仅慢阻肺即每年导致全球超过300万人死亡,占全球总死亡数的6%以上;每年有将近40万人死于哮喘。呼吸疾病,特别是慢性呼吸疾病已成为一个严重危害人类健康和社会稳定、需要全球共同应对的公共卫生和医疗保健问题。王辰院士指出,中国作为受影响最大的国家之一,中国政府高度重视对呼吸疾病的防治,并在《健康中国2030规划纲要》中明确了防治方向。在《健康中国行动(2019-2030)》制定的15项重大行动中,有8项行动涉及呼吸疾病防治,特别提出加强健康教育、控烟、防治慢阻肺和哮喘等慢性呼吸疾病、防治呼吸道传染病、防治尘肺等职业病、防治肺癌等恶性肿瘤,对中国的呼吸疾病防治作出了具体部署。中国呼吸界将以此次会议召开为契机,加强与全球同行的协同合作,在全球慢性呼吸病防治中积极地发挥好带动示范作用。

 

《国际肺部健康促进行动北京宣言》是世界卫生组织联合全球防治慢性呼吸疾病联盟和各有关学术组织共同制订并发布的全球防治呼吸疾病战略与措施,是世界上第一个关于呼吸疾病的全球行动宣言,具有重大的里程碑意义,将引领和指导全球呼吸疾病防治工作的开展与推进。

 

2

 

世界卫生组织总部非传染性疾病管理司代理司长Cherian Varghese博士

 

国家卫生健康委李斌副主任,世界卫生组织驻华官员Fabio Scano博士、世界卫生组织总部非传染性疾病管理司代理司长Cherian Varghese博士,全球防治慢性呼吸疾病联盟主席Nikolai Khaltaev博士、副主席Arzu Yorgancioglu博士以及来自世界30多个国家的200余名呼吸疾病专家参会。会议重点围绕哮喘与慢阻肺的防治与管理,各国呼吸疾病的防治经验,今后推进呼吸疾病防治的重点工作,GARD的发展、管理与工作安排等议题展开了广泛深入的讨论。

 

1

 

全球防治慢性呼吸疾病联盟主席Nikolai Khaltaev博士

 

会议期间进行了GARD的换届选举,Arzu Yorgancioglu博士当选为GARD新一届主席,王辰院士当选副主席,会议还选举产生了新一届管理和执行委员会成员。本次大会的成功召开,预示全球呼吸疾病防治专家将进一步深入开展合作,以更加清晰务实的行动纲领,共同加强呼吸疾病防治。我国的呼吸疾病防治将更加融入国际合作,提升人民的呼吸健康水平。

 

5

 

GARD于2006年在中国成立,是在世界卫生组织统领下,由30余个国家和80余个学术机构组成的共同致力于呼吸疾病,特别是慢性呼吸疾病防控的非政府组织。

 

微信图片_20191026200808

 

会前召开了以“空气污染与慢性呼吸疾病”为主题的学术论坛。全球空气污染与肺部健康研究领域的专家就空气污染对健康的影响、空气污染的病理生理学、减少空气污染的干预措施、各国空气污染防控措施等议题进行了学术交流。

 

 

 

微信图片_20191026214539

微信图片_20191026214546

 

 

微信图片_20191026214839

微信图片_20191026214844

 

(文/新闻中心 图/朱兴鑫 齐翼)